diagrama de actividades
base de datos _ alquiler de videos
sábado, 25 de mayo de 2013
Diagrama de flujo (caso de uso)
Un caso de uso es una descripción de los pasos o las
actividades que deberán realizarse para llevar a cabo algún proceso. Los
personajes o entidades que participarán en un caso de uso se denominan actores.
En el contexto de ingeniería del software, un caso de uso es
una secuencia de interacciones que se desarrollarán entre un sistema y sus
actores en respuesta a un evento que inicia un actor principal sobre el propio
sistema. Los diagramas de casos de uso sirven para especificar la comunicación
y el comportamiento de un sistema mediante su interacción con los usuarios y/u
otros sistemas. O lo que es igual, un diagrama que muestra la relación entre
los actores y los casos de uso en un sistema. Una relación es una conexión
entre los elementos del modelo, por ejemplo la especialización y la
generalización son relaciones. Los diagramas de casos de uso se utilizan para
ilustrar los requerimientos del sistema al mostrar cómo reacciona a eventos que
se producen en su ámbito o en él mismo.
Los más
comunes para la captura de requisitos funcionales, especialmente con
el desarrollo del paradigma de la programación orientada a objetos, donde se
originaron, si bien puede utilizarse con resultados igualmente satisfactorios
con otros paradigmas de programación.
Diagrama de clase
Un diagrama de clases es un tipo de diagrama estático que
describe la estructura de un sistema mostrando sus clases, atributos y las
relaciones entre ellos. Los diagramas de clases son utilizados durante el
proceso de análisis y diseño de los sistemas, donde se crea el diseño
conceptual de la información que se manejará en el sistema, y los componentes
que se encargaran del funcionamiento y la relación entre uno y otro.
Representación
de: - Requerimientos
en entidades y actuaciones. - La arquitectura conceptual de un dominio -
Soluciones de diseño en una arquitectura - Componentes de software orientados a
objetos
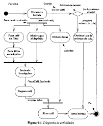
Diagrama de actividad
En UML 1.x, un diagrama de
actividades es una variación del diagrama de estado UML donde los "estados"
representan operaciones, y las transiciones representan las actividades que
ocurren cuando la operación es completa.
El
diagrama de actividades UML 2.0, mientras que es similar en aspecto al diagrama
de actividades UML 1.x, ahora tiene semánticas basadas en redes de Petri.
En UML 2.0, el diagrama general de interacción está basado en el diagrama de
actividades. El diagrama de actividad es una forma especial de diagrama de
estado usado para modelar una secuencia de acciones y condiciones tomadas
dentro de un proceso.
La
especificación del Lenguaje de Modelado Unificado (UML) define un diagrama de
actividad como:
“… una
variación de una máquina estados, lo cual los estados representan el
rendimiento de las acciones o subactividades y las transiciones se provocan por
la realización de las acciones o subactividades.”1
El
propósito del diagrama de actividad es modelar un proceso de flujo de trabajo
(workflow) y/o modelar operaciones.
Una
Operación es un servicio proporcionado por un objeto, que está disponible a
través de una interfaz.
Una
Interfaz es un grupo de operaciones relacionadas con la semántica.
Diagrama de secuencia
El diagrama
de secuencia es un tipo de diagrama usado para modelar
interacción entre objetos en un sistema según UML. En inglés se pueden encontrar como
"sequence diagram", "event-trace diagrams", "event
scenarios" o "timing diagrams"
Los mensajes se dibujan
cronológicamente desde la parte superior del diagrama a la parte inferior; la
distribución horizontal de los objetos es arbitraria. Durante el análisis
inicial, el modelador típicamente coloca el nombre 'business' de un mensaje en
la línea del mensaje. Más tarde, durante el diseño, el nombre 'business' es
reemplazado con el nombre del método que está siendo llamado por un objeto en
el otro. El método llamado, o invocado, pertenece a la definición de la clase
instanciada por el objeto en la recepción final del mensaje.
sábado, 18 de mayo de 2013
descripcion general
perspectiva del producto.
Nosotros contamos con
una base de datos la cual nos permite administrar y registrar todas las
entradas y salidas de nuestros clientes para tener un mejor funcionamiento
en base al orden que podemos tener con
esta base de datos.
La base de datos nos da la facilidad de saber con exactitud
todos nuestro registros, pues esa es su funcion.
Con esta base de datos nosotros tenemos un catalogo de todos
nuestras bibliotecas, generos de peliculas, clasificacion.. etc. Tenemos todo
lo necesario para poder brindar un buen servicio a los clientes que visitan
nuestra localidad para que puedan volver por mas y mejor servicio.
caracteristicas de los usuarios
Administrador: el admisnistrador es el que lleva acabo toda la secuencia de las
peliculas,videos musicales ya sean estas
las peliculas en estreno, los videos musicales
moderno esto es lo q hace el administrador llevar una frecuencia de lo
que pasa en el local del alquiler de video el es el q administra lo q hay
y lo q no hay .
Cajero:es el que administra el dinero el cual sale de las ventas de peliculas y videos musicales. Es el encargado de
brindar a nuestros clientes, se encarga de llevar el registro de las compras
que se realizan en nuestro establecimiento.
sábado, 11 de mayo de 2013
introduccion
En el presente documento se encuentran los diagramas los cuales ayudan a que el alquiler de video se proyecte de manera posistivas la cual podrian ayudar ya sea para la economia y para organizarse mejor en el proceso de este alquiler y tambien ayudan a que tengan un mejor desarrollo productivo y positivo para este negocio alquiler de video.
propósito
Nuestro propósito es hacer saber a las personas sobre los
propósitos de lo que es el alquiler de videos, tomar importancia de este
negocio.
Alcance
El alcanse de este proyecto es llevar a conocer la proyeccion de nuestros ideales y
transimirlo hacia la poblacion en general
PERSONAL INVOLUCRADO
PERSONAL INVOLUCRADO
Nombre de usuario: administrador.
Rol: administrar la oficina de alquiler de videos .
Nombre de usuario:
cajero.
Rol: atender muy
amablemente a nuestros clientes.
Definicion,acronimos y abreviaturas
Bdvide: base de datos alquiler de videos
Suscribirse a:
Comentarios (Atom)



